西政資本--西政地產、金融圈校友傾心打造的地產、資本運作平臺,為您提供最全面、最專業的地產、金融知識及實操干貨!微信公眾號ID:xizheng_ziben
作者:任莊主
來源:國行投研室(ID:jinrongjianghu123123)


【正文】
一、寫在前面
在對券商(全面剖析132家券商(含19家資管子公司))、基金(一文讀懂基金行業與145家公募基金管理機構)、類金融機構(一文讀懂類金融機構)、消費金融公司(一文讀懂27家持牌消費金融公司)、金融租賃公司(73家金融租賃公司與金融租賃行業大起底)、全國性與地方性AMC(一文讀懂4家全國性AMC與60家地方性AMC)、小貸公司(小貸公司最終將向銀行業金融機構轉型)、民營銀行(深度剖析全部19家民營銀行)、保險資管(一文讀懂保險資產管理行業)、政策性銀行(政策性銀行再次被寄予厚望)等10類金融機構深入分析之后,本文以68家信托公司為依托深入剖析經營范圍最廣、牌照最為齊全也是最具價值的一類金融行業,即信托業,其和銀行業、證券業、保險業并稱為中國的四大金融行業。
信托行業的發展歷程承載著金融業的發展痕跡,有過繁華也曾留下遺夢,同時信托業也是我國最具創新能力與訴求、歷經整頓最為頻繁的一類金融行業,在防范金融風險、回歸金融業務本源的政策導向下,信托行業同樣處于轉型的通道中,信托公司之間的分化也更為明顯,而目前信托行業也正處于第七次整頓大潮中(已有3家信托公司2019年出現虧損的情況)。
二、68家信托公司全解:2019年已有3家虧損(安信信托巨額虧損30-35億元)
(一)數量維度:68家處于正常運營中,2家處于破產中,未來可能會進一步縮減至65家左右
2013年以來,我國信托公司數量穩定在68家,再未發生過變化。事實上除這68家外,尚有2家處于破產過程中,分別為吉林泛亞信托和金新信托。此外隨著2017年7月萬科以551億元競拍獲得廣國投旗下子公司-廣信房產的所有投資權益及債權(也即位于廣州核心區域16宗可開發土地),也意味著懸著將近20年的廣東國際信托破產清算過程正式結束。
此外目前還有華宸信托(2018年與2019年分別虧損1.19億元和0.60億元)、華融國際信托(2019年虧損0.92億元)以及安信信托(2018年與2019年分別虧損18.33億元和30-35億元)等3家信托公司處于虧損狀態,且沒有進一步改善的跡象,同時華信信托、山西信托以及新華信托的經營情況也較為不理想,這幾家信托公司未來可能會面臨被整頓重組的風險。
(二)名稱維度:今非昔比,50%信托公司更換了名稱(以去掉“地名”為主)
信托公司最早的名稱多帶有“國際”和“投資”兩個詞,品牌形象相當突出。但是信托公司同樣歷經數輪整頓,目前多數信托公司已更名了名稱,今非昔比。我們匯總了信托公司名稱的變更情況如下:

(三)外資參股:7家信托公司有外資背景
對于外資持股信托公司的約束有一個政策上的演進過程。
1、2007年,銀監會允許境外機構可以持有國內信托公司股權,但同時明確單個境外機構向信托公司的持股比例不得超過20%,且其本身及關聯方投資入股的信托公司不得超過2家。這一舉措使得擁有外資持股的信托公司數量一度達到12家。
2、2015年,銀監會取消境外金融機構持有國內信托公司的20%比例上限,但與之相反的是外資機構不僅沒有增資反而還陸續撤資或減持,導致目前我國僅有7家信托公司擁有外資背景。
3、2020年1月20日,銀保監會發布《信托公司股權管理暫行辦法》,取消了境外金融機構入股信托公司應具備的“總資產不少于10億美元”的數量型限制門檻要求,進一步放寬了政策約束,實現了內資與外資股權政策上的平等。
截止目前國內共有紫金信托(三井住友信托銀行,19.99%)、國通信托(東亞銀行,19.99%)、中航信托(華僑銀行,19.99%)、中糧信托(蒙特利爾銀行,19.99%)、百瑞信托(摩根大通,19.99%)、北京國際信托(威益投資,15.30%)、新華信托(巴克萊銀行,5.57%)等7家信托公司擁有外資背景。
(四)上市維度:3家已直接上市(其中1家面臨退市風險)、4家已借殼上市,多家信托公司間接實現上市
由于信托業的經營范圍非常廣且隸屬于銀保監會管轄,同時和證監會的管轄機構具有非常大的業務交叉性,因此信托公司的上市進程并不容易(當然銀行系的信托公司不需要考慮這個問題),其理由便是主營業務不清晰。
1、截止目前有安信信托、陜國投信托以及山東信托等3家信托公司完成了直接上市進程,另外還有4家實現了借殼上市。其中,安信信托和陜國投信托于1994年在A股上市、山東信托于2017年在港股上市。同時,還有其它3家信托完成了曲線上市(通過借殼),如江蘇信托借殼ST舜船曲線上市(2016年12月1日)、昆侖信托借殼ST濟柴曲線上市(2016年12月15日)、五礦信托借殼ST金瑞曲線上市(2016年12月16日)。
其中安信信托于2020年1月23日發布“可能被實施退市風險警示的提示性公告”,考慮到安信信托已連續兩年虧損,且2019年預虧規模達高達30-35億元,因此安信信托退市的概率非常高。
2、對于更多的信托公司而言,則往往需要通過其大股東旗下的上市公司進行資產重組來實現借殼上市的目標。如浙商金匯信托的大股東浙江東方實、愛建信托的大股東愛建集團、中航信托的大股東中航資本、中糧信托的大股東中糧資本(通過重組中原特鋼實現)等。
(五)股東背景:央企和地方國企背景分別16家和29家,金融機構背景13家、民企背景10家
2020年1月20日銀保監會發布的《信托公司股權管理暫行辦法()》對擬成為信托公司控股股東的非金融企業股東資質條件以及對金融產品可以持有上市信托公司股份等進行了嚴格規范,彌補了信托公司股權治理問題的政策漏洞。可以說目前信托公司的股權亂象依然比較突出,而后續兩年也將信托公司股權問題整治的集中期。
1、目前國內68家信托公司的股東背景各有不同,當然這也會影響到其作業風格,具體來看可分為16家央企控股,13家金融機構控股(包括金控集團、AMC和銀行),29家地方控股、10家民營企業控股等四大類。
2、其中銀行系信托公司主要有建信信托(建設銀行)、交銀國際信托(交通銀行)、興業國際信托(興業銀行)、上海國際信托(浦發銀行)等4家。
3、AMC控股的信托公司主要有大業信托(東方資產)、金谷國際信托(信達資產)、長城新盛信托(長城資產)、華融國際信托(華融資產)。
4、此外,中建投信托(建銀投資)、中信信托(中國中信)、平安信托(中國平安)、光大興隴信托(光大集團)與中誠信托(中國人保集團)的背景同樣為金融控股企業。
5、10家民企背景的信托公司分別為國民信托、四川信托、云南國際信托、愛建信托、新時代信托、安信信托、萬向信托、民生信托、中江國際信托、新華信托。


(六)地區分布:北京11家、上海7家、浙江5家、廣東5家、江蘇4家、陜西3家,11個省各2家、3個地區空白
1、68家信托公司的區域比較集中,主要聚集在6個地方,分別為北京11家、上海7家、浙江5家、廣東5家、江蘇4家、陜西3家,合計達到35家。
2、另有11個省級地區各有2家信托公司,合計為22家。此外還有11家省級地區分別只有1家信托公司。
3、整體來看,目前國內共有28個省級地區擁有信托公司,目前廣西、寧夏與海南在信托公司布局方面仍為空白。
(七)經營情況:分化明顯
擁有22萬億信托資產的68家信托公司呈現出比較分化的發展情況。
1、信托資產(2018年底):超過萬億的2家,超過5000億元的有15家、1000億以下11家
(1)信托資產超過萬億的信托公司僅有中信信托和建信信托兩家,分別為1.65萬億和1.40萬億,遠遠超過排名第3的華潤深國投信托(0.95萬億元)。
(2)信托資產規模在5000-10000億元的信托公司有13家,分別為華潤深國投信托、交銀國際信托、上海國際信托、興業國際信托、華能貴誠信托、中融國際信托、中航信托、渤海國際信托、五礦國際信托、光大興隴信托、華寶信托、平安信托和長安國際信托。
2、凈資本(2018年底):100億元以上15家,10億元以下2家
目前凈資本規模在100億元以上的信托公司合計有15家,從高到低依次為重慶國際信托、平安信托、中信信托、華能貴誠信托、中融國際信托、江蘇國際信托、興業國際信托、上海國際信托、中誠信托、華潤深國投信托、昆侖信托、五礦國際信托、對外經濟貿易信托、中航信托和交銀國際信托。
其中,凈資本在10億元以下的有2家,分別為長城新盛信托和華宸信托。
3、資產質量(2018年底):4家不良資產率超過10%、不良資產率在5-10%區間的信托公司有9家
截止2018年底,不良資產率在1%以上的信托公司有27家(有一些信托公司未披露不良數據)。其中
(1)華宸信托、中糧信托、新華信托和山西信托等4家信托公司的不良資產率在10%以上。
(2)中泰信托、天津信托、華寶信托、吉林信托、西藏信托、昆侖信托、中信信托、興業國際信托等9家信托公司的不良資產率在5-10%的區間內。




(八)61家信托公司2019年凈利潤對比:3家出現虧損、20家出現下降
我們通過中國貨幣網、官方公告等途徑查詢到61家信托公司的2019年經營情況(目前還有光大興隴信托、新時代信托、大業信托、山東信托、東莞信托以及浙商金匯信托等幾家尚未披露),可以發現分化非常明顯且波動非常較大,這也說明信托行業受經濟金融及政策環境的影響較大,敏感性較強,業務根基不穩,仍然缺乏穩定的業績支撐。
1、18家信托公司的凈利潤超過10億元,按凈利潤規模從高到低依次為中信信托(35.93億元)、華能信托(31.75億元)、華潤信托(28.76億元)、平安信托(26.52億元)、重慶信托(26.42億元)、江蘇信托(24.40億元)、五礦信托(21.04億元)、中航信托(19.39億元)、建信信托(18.98億元)、對外經濟貿易信托(17.90億元)、中融信托(17.48億元)、興業信托(16.46億元)、上海信托(15.06億元)、愛建信托(12.66億元)、交銀信托(11.38億元)、中鐵信托(11.25億元)、渤海信托(11.16億元)和百瑞信托(10.95億元)。
2、有20家信托公司的凈利潤出現了下降,華宸信托、華融國際信托以及安信信托等3家信托公司2019年的凈利潤出現了負值(特別是安信信托2019年虧損高達30-35億元。
3、平安信托、重慶信托、中融信托、中鐵信托、中誠信托、民生信托、華寶信托、四川信托、中原信托、北方信托、金谷信托、華信信托、華融信托等13家信托公司2018年與2019年連續兩年的凈利潤均出現下降。
4、當然也有一些信托公司的業績出現了明顯改善,如中糧信托(同比481.06%)、國聯信托(360.93%)、新華信托(241.30%)、西藏信托(70.01%)、英大信托(66.66%)、國投泰康信托(63.77%)、國民信托(54.90%)、陸家嘴信托(45.98%)、長安信托(42.58%)、萬向信托(38.59%)等等。



三、基本內涵
(一)信托的三個概念:信托、信托公司、信托業務
1、信托的關鍵詞為Trust,基于信任基礎上的受人之托、代人管理,即委托人基于對受托人的信任,將自己的資金或財產權委托給受托人,由受托人以委托人的名義,按委托人的意愿,為受益人的利益或者特定目的,進行管理或者處分的行為。
2、信托公司是指依照《中華人民共和國公司法》和《信托公司管理辦法(修訂稿)》設立的主要經營信托業務的金融機構,這里信托公司承擔的便是上述受托人的職責。
所以我們可以這樣理解,信托公司是一類從事信托業務的市場主體,其和銀行一樣,需要有資金或資產來源(自有資金和信托資金),更需要考慮到資金或資產投向,也就是幫助客戶管理資金和資產。
(二)信托公司的主要監管指標匯總
1、信托公司注冊資本最低限額為3億元人民幣(金融行業均為實繳),不得開展除同業拆借業務以外的其他負債業務。
2、信托投資的起點為100萬,其投資者數量不能超過200人的公募限制。不過單筆委托金額在300萬元以上的自然人投資者和合格的機構投資者數量則不受限制,這也是為什么信托常被詬病以私募之名行公募之實的原因。
4、信托公司的同業拆入余額不得超過其凈資產的20%、對外擔保余額不得超過其凈資產的50%
其中,凈資本=凈資產-各類資產的風險扣除項-或有負債的風險扣除項-其他風險扣除項。
(三)信托行業的主要監管架
1、銀監會信托監督管理部(之前信托公司由非銀部管理)成立于2016年3月,將信托獨立出來進行監管,第一任主帥為鄧智毅(現出任東方資產總裁,湖北銀監局局長賴秀福接棒)。
2、中國信托業協會成立于2005年5月,負責對信托公司進行行業監管,其于2015年推出的“短劍”體系(簡稱CRIS)(即《信托公司行業評級指引(試行)》)嘗試通過資本實力指標、風險管理能力指標、增值能力指標和社會責任指標四個方面對信托公司進行評級,并與銀監會的《信托公司監管評級與分類監管指引(2014年8月修訂)》相互補充。
3、中國信托登記公司(簡稱中信登)成立于2016年12月26日,是信托行業的金融基礎設施機構,其股權結構主要如下:(1)中債登持股51%;(2)中信信托、重慶信托、中融信托、建信信托、上海信托、民生信托、中航信托、平安信托等8家信托公司分別持股3.33%;(3)中國信托業協會和中國信托業保障基金分別持股0.33%和2%。
中信登的業務范圍包括:信托產品、受益權信息及其變動情況登記,信托受益權賬戶設立和管理,信托產品發行、交易、清算、結算、估值、信息披露、查詢、咨詢和培訓等服務以及部分監管職能。
4、中國信托業保障基金成立于2014年12月12日成立,其保障基金主要由信托業市場參與者共同籌集,用于化解和處置信托業風險的行業互助資金。
(四)信托公司的業務范圍:幾乎無所不包
1、主要包括資金信托、財產(權)信托、公益信托、慈善信托等四大類業務,且可以根據市場需要,按照信托目的、信托財產的種類或者對信托財產管理方式的不同設置信托業務品種。
3、可以從事重組、并購、項目融資、公司理財、財務顧問、證券承銷等投行業務。
5、信托公司可依照信托文件的約定,采取投資、出售、存放同業、買入返售、租賃、貸款等方式管理運用或處分信托財產。信托公司不得以賣出回購方式管理運用信托財產。
不過整體來看信托的主業應集中于做高端財富管理、家族信托、慈善信托、資產證券化等業務。同時,信托的風險隔離載體是天然的SPV,出山是最適合做資產證券化業務的,目前來看信托公司的資產證券化業務似乎仍處于低級階段。
(五)信托行業面臨的三大風險
信托行業主要面臨信用風險、流動性風險和交叉性風險等三類風險,且主要集中在融資類信托、證券投資類信托等領域。
1、信用風險
主要針對融資類信托面臨的風險,具體看大致有資金挪用、變相突破人數限制和投資比例以及企業資質要求、規避監管要求、給P2P配資、與房產中介合作發放首付貸,此外還包括開展明股實債業務所面臨的法律風險(沒辦法享受破產債權等)和大客戶的集中度風險等幾類。
2、流動性風險
主要針對投資于陽光私募證券投資信托的信托產品(即TOT)、非標資金池、開放式證券信托等。這類風險主要源于資金來源穩定性差以及資金運用端的流動性資產比例較低等兩個層面。其中,銀信合作涉及的東西比較多一些,如以TOT模式開展類資金池業務、通過“非標轉標”變相開展資金池業務(如北金所與銀登業務等)、幫助銀行在表外設立資金池、幫助銀行代持等。
3、交叉性風險
主要針對證券投資信托和同業投資類信托業務,這類業務往往以監管套利、隱藏風險為主,也往往會出現信息披露不到位、責任分擔沒有明確、涉及的關聯方較多等問題,具體來看常體現在同業投資、資產出表、產品相互嵌套,以及與合伙企業(基金)、互聯網平臺、資產交易平臺、房產中介、私募機構等各類機構之間的合作等領域。
四、整體市場剖析
(一)國外情況簡述:起于英美、成長于日本,日本信托資產超過190萬億人民幣(超過M2和銀行業)
1、信托概念最早源于英國,但美國卻是最早開辦信托投資公司的國家(即1822年成立的由保險公司經營的農民放款信托投資公司),不過發展至今,日本卻是信托業務開展最好的國家。
2、從發展模式上來看,英美等國家的主要以財產傳承、稅收規劃、公益信托(慈善信托)、財富管理(含私人銀行和家族信托)、資產證券化(信托被作為天然的SPV載體)等個人和證券投資類信托業務為主。不過目前美國主要以基金業為主。
3、僅以日本為例,其信托業務主要以資金信托為主,業務范圍上和銀行相互補充。截至2019年10月,日本信托資產規模高達1227萬億日元(約合190萬億元人民幣),超過M2(1042萬億日元),同時也超過銀行業總資產(1140萬億日元)。要知道,2006年以前,日本的信托業規模還明顯低于銀行業和M2。
4、日本的信托業在2012年以來后迎來一股發展浪潮,其規模由不到800萬億日元迅速擴張至目前的1200萬億日元以上,僅用不到7年的時間便凈增400萬億日元(約合人民幣62萬億元),增幅相當驚人。
5、和國內不同,日本信托行業的資產負債結構、資產投向與負債來源均比較穩定。其中,日本的信托資產主要以有價證券、信托受益權為主,合計占比接近75%,而貸款類信托占比僅不1%。此外日本的信托負債(資金來源)則主要以綜合類信托(各類資產資金全委托)、投資信托和金錢信托為主,占比合計接近85%。

(二)國內情況簡述:規模與銀行理財相當、人均創收能力強勁、資產質量惡化趨勢明顯、產品分類較為集中
2016年銀監會曾試圖將信托公司分為八大類(債權信托、股權信托、標準化產品信托、同業信托、財產信托、資產證券化信托、公益信托和事務信托),但后來由于各種原因,而不了了之。現在我們仍然從資金來源和資金運用兩個角度進行拆分研究。
1、總量維度:規模與銀行理財并駕齊驅,人均規模和創利最高的金融行業
(1)2013年以來,我國信托法人機構數量便一直穩定在68家,從業人數超過2.10萬人,人均利潤達到300萬元左右。
(2)2017年以來,嚴監管環境下信托資產也開始逐步壓縮,已從26萬億元以上壓縮至2019年9月的22萬億附近,規模上也和銀行理財基本相當。
(3)雖然信托資產規模較高,但68家信托公司的自有資產(固有資產)和凈資產卻分別僅為0.74萬億和0.61萬億,年均創造營業收入和利潤總額分別高達1200億元和700億元,人均利潤更是高達300萬元。
因此信托行業不僅是人均創利最高同時也是人均擁有信托資產最高的一類金融行業,并且信托行業同樣也是表外資產規模遠遠超過自有資產的金融行業(信托資產和固有資產可以視為信托行業的表外和表內資產)。

2、資產質量維度:2018年以來信托行業資產質量快速惡化,不良率已大幅升至2%以上
2018年以來信托行業的資產質量明顯出現惡化,風險項目數預計已經超過1500個,風險項目規模預計也已經超過5000億元,而不良率則從2017年的0.50%快速升至目前的2.10%,超過商業銀行平均水平,特別是2019年第三季度,信托行業不良率便大幅上升0.56個百分點,創下不良率單季惡化最大幅度的紀錄。考慮到信托行業的風險處于剛剛爆發的初始階段,后續仍將有更多的風險項目在經濟下行和政策壓力之下逐步暴露,預計信托行業的不良率向上突破3%是遲早的事。
具體來看,截至2019年9月底,集合類信托、單一類信托和財產權信托的不良率分別為2.73%、2.20%和0.04%,特別是集合類信托和單一類信托的不良率分別較2019年6月底上升0.59個百分點和0.75個百分點,項目質量惡化趨勢非常明顯。

3、信托功能維度:事務管理類信托雖一騎絕塵,但卻歷經滄桑
從信托資金與借款人之間的關系來看,信托資產可以分為融資類、投資類和事務管理類等三大類。
(1)融資類信托是指具有債權債務關系的信托,這類信托一般有固定的收益來源、有明確的抵押擔保等,具體包括貸款類信托、債權投資信托、融資租賃信托等等。
(2)投資類信托是指具有股權關系的信托,具體包括證券投資信托、股權投資信托、權益投資信托等等。
(3)事務管理類信托沒有明確定義,其意指既不負責資金募集、亦不負責尋找資產的一類信托,這類信托往往負責監管、結算、托管、清算、通道等事務性工作。其中事務管理類主要以規避投資范圍、杠桿約束等監管要求的通道類業務為主。
(4)2012年起,在通道業務的引領下,事務管理類信托成為信托業的主要增長動力,其占比從2012年的12.50%左右快速升至2017年底的近60%,而后在嚴監管的環境下事務管理類信托占比開始緩慢趨于下降,已降至目前的50%左右,但仍然處于較高水平。與之相對應的融資類信托和投資類信托,則保持相對穩定的比例,即均為20-25%左右。特別是融資類信托在被通道類業務取代的那五年,融資類信托占比也順勢由60%以上降至目前的25%以下。
4、資金來源維度:單一資金、集合資金和財產權信托的來來往往
從從資金來源的角度來看,可以將信托分為資金類信托和財產權信托,而資金信托(即把貨幣資金直接給信托公司)則可以根據委托人數量進一步劃分為單一資金信托(只有1個委托人)和集合資金信托(超過1個委托人)。
(1)單一資金信托往往具有委托人為機構、信托公開不透明、以通道業務為主等幾個特征。單一資金信托曾經是信托業的主力,2010年時信托資金的85%左右為單一資金信托,目前已萎縮至40%以下。
(2)集合信托期限不少于1年,且具有信息需要公開、風險相對較小、委托人多為自然人信托公司主導能力較強等特點。當然在股權投資和證券投資的集合信托產品中經常借助于產品分級,來實現風險重定價的功能。
集合資金信托的占比呈逐步上升的特征,目前已升至45%以上。
(3)財產信托是指將非貨幣形式的財產、財產權等委托給信托公司管理(包括房產、股權、債權、名畫、古董等等)。
財產權信托本應成為信托業的主力,但目前比例仍然維持在15%左右,不過相較于2012年不足5%的水平,已算不小的進步。
需要指出的是,集合信托、財產權信托很多情況下也可以起到規避監管的作用,如地方政府借助于信托公司發一個集合資金信托計劃來募集資金,實際上是通過信托計劃起到杠桿融資的功能。而對于財產權信托同樣如此,如商業銀行將貸款類資產或其收益權直接轉讓給信托公司,由信托公司發行財產權計劃進行接盤等等。

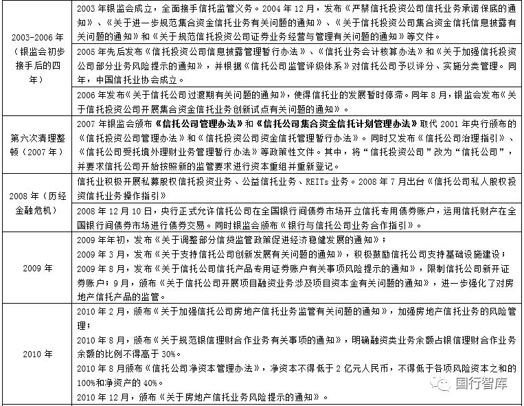
五、信托業的發展歷程簡述
我國信托業始于1921年的上海,第一家信托公司為當時成立的中國通商信托公司。改革開放后的信托行業和其它各類金融行業一樣,經歷著相似的發展歷程。不過在新中國成立最初的30年(即1949-1978年)期間,我國由于實行計劃經濟體制而沒有發展信托業務,直至1979年初,國務院責成央行考察現代信托制度,隨著1979年10月新中國第一家信托公司(即中國國際信托投資公司)的成立,意味著我國信托業務正式恢復。
(一)1979-2002年(央行管理與整治):五次大整頓
1、1979年與2001年是兩個關鍵的時間點,1979年信托業務恢復、2001年我國信托法正式發布。不過在1982-2001年的近二十年時間里,我國信托公司的亂象非常突出,歷經五次大整頓(分別為1982-1984年、1985-1986年、1988-1990年、1993-1995年、1999-2001年)。
2、在1979年恢復信托業務放開、信托公司設立這后,大量信托公司從銀行保險體系獨立出來,一些地方政府也紛紛牽頭設立信托公司,1982年底全國共620多家信托機構,1988年我最高峰時信托公司數量曾高達1000多家,但這些信托公司多無信托之實。由于這一時期我國的信托業存在定位嚴重不清晰(主要以從事類銀行業務為主、真正的信托業務少之又少)等問題,才導致信托亂象頻出,當然這種現象也普遍存在于當時的各個金融行業。
應該說,直至央行分別于2001年1月、2001年10月和2002年6月頒布《信托投資公司管理辦法》、《信托法》和《信托投資公司資金信托管理暫行辦法》以及2003年銀監會正式成立,信托行業的五次大整頓才算告一段落,信托行業也正式從央行管轄期過渡至銀監會管轄。
(二)2003-2007年之間的第六次整頓與規范調整(銀監會管理過渡)
2003年銀監會接手信托公司的監管權后,開始重塑監管架構。2004年12月,發布《嚴禁信托投資公司信托業務承諾保底的通知》、《關于進一步規范集合資金信托業務有關問題的通知》、《關于信托投資公司集合資金信托信息披露有關問題的通知》和《關于規范信托投資公司證券業務經營與管理有關問題的通知》等文件。
2007年銀監會發布《信托公司管理辦法》和《信托公司集合資金信托計劃管理辦法》正式取代2001年央行頒布的《信托投資公司管理辦法》和《信托投資公司資金信托管理暫行辦法》。同時又發布《信托公司治理指引》、《信托公司受托境外理財業務管理暫行辦法》等政策性文件。這一時期銀監會將“信托投資公司”改為“信托公司”新兩規,使信托公司的業務發展逐步邁入相對正軌的階段。
(三)2007年-2017年之間的銀信合作(銀監會管理)
借助于2006-2007年的大牛市、2008年的金融危機以及2008-2009年的4萬億元刺激計劃,2007年后銀信之間的合作更為密切,并進一步推動了信托行業的發展,特別是由于銀行信貸規模受到管控、表外業務需求急速增長的情況下,配資業務(兩輪大牛市的重要資金助手)、政信等基建業務和房地產業務(源于信貸規模管控等)、理財資金通過信托發放貸款等通道類業務開始大幅發展。在2007-2012年期間,銀信之間的合作主要以證券投資類信托為主,但在2012年之后二者之間的合作則更多以融資類信托為主,特別是2012年偽資管時代開啟之后的五年。
可以說信托行業的每一次快速發展也都離不開和銀行的合作(畢竟銀行仍是信托業最大的資金提供方)。雖然2010年之后銀監會開始出臺相關政策進行約束,但信托公司天然的業務優勢總能為其打開新一輪的業務發展空間,特別是在銀信合作方面。應該說這一銀監體系內部的合作模式使得證監會和保監會艷羨不已,2012年之后證監會體系下的機構也嘗試復制信托的業務模式(如設立券商資管子公司以及基金子公司等)得以快速發展,保監會也出臺相關政策放開保險資管業務。
(四)2017年之后的信托業繼續掙扎(銀保監會管理)
2017年的嚴監管使得信托行業也在不斷重塑,曾經人均創利最高的行業每年均處于掙扎之中,尋求轉型,也導致信托公司之間的分化越來越明顯,直至目前甚至已有3家信托公司處于虧損的狀態。
具體來看,2017年以來銀保監會相繼開展信托公司“三三四十”專項治理和現場檢查、推動信托登記系統上線運行、加大重點業務領域窗口指導和風險防控并通過通過現場檢查、監管評級、政策引導等方式強化信托公司轉型等,同時還聯合民政部制定出臺《慈善信托管理辦法》以及發布《關于規范銀信類業務的通知》、《信托公司監管評級辦法》、《信托登記管理辦法》、《信托公司受托責任盡職指引》和《信托公司股權管理暫行辦法(征求意見稿)》等文件,規范信托行業運行。



六、信托公司開展的那些常見業務(以規避監管為目的)
(一)通過TOT模式來做資金池
TOT(Trust of Trust)模式主要為了解決一層信托所無法解決的問題(如期限完全匹配等),即通過滾動發行的多期限開放式信托產品,并嘗試通過第二層信托產品來投資于非標資產(即母基金和子基金的形式),當然這種模式如果穿透的話同樣存在期限錯配的問題,流動性風險不能忽視。

(二)通過北金所、銀登等交易平臺變相開展“非標轉標”類資金池業務
該模式主要有信托公司委托第三方去投資一個底層資產為非標的資管計劃(同時再設立一個信托資金池),隨后第三方將上述資管計劃受益權在北金所、銀登等交易平臺掛牌,最后信托公司通過信托資金池去摘牌。考慮到該模式由于是通過協議轉讓的方式完成對接,因此呈現沒有流動性、價值不公允以及底層資產不清晰等特征,仍然屬于資金池業務。

(三)幫助銀行在體外設立資金池(即名義代銷)
即信托公司在銀行的授意下發起設立不同期次、滾動發行的信托產品,并由銀行負責代銷和統一管理,這實際上仍然是一個事務管理型。

(四)通過財產信托的形式幫助銀行信貸資產出表
該模式還可以進一步分為兩種具體模式:
一是商業銀行將不良資產轉讓給AMC代持,而AMC將代持的不良資產委托給信托公司成立財產權信托,形成信托收益權,并由商業銀行負責不良資產的處置清收工作(商業銀行承諾回購信托收益權)。
二是商業銀行直接將信貸資產(收益權)委托給信托公司成立財產權信托,并通過掛牌、證券化等形式由理財產品或第三方機構對接摘牌,從而達到非標轉標和信貸資產出表的目的。

(五)為銀行代持他行資產提供通道便利

注:文章為作者獨立觀點,不代表資產界立場。
題圖來自 Pexels,基于 CC0 協議
本文由“任博宏觀倫道”投稿資產界,并經資產界編輯發布。版權歸原作者所有,未經授權,請勿轉載,謝謝!
原標題: 一文讀懂68家信托公司與信托行業

任博宏觀倫道 











