作者:李坤澤
來源:睿博恩重生筆記

從2009年登陸創業板成為“中國影視第一股”,市值一度逼近900億元;到如今市值僅剩約57億元,縮水逾九成;從簽下馮小剛等一線導演、占據中國票房半壁江山,到連續八年虧損、實控人股份全部被凍結、34個銀行賬戶被凍結——華誼兄弟的故事,是中國民營影視企業狂飆突進又驟然墜落的一個縮影。
1 前世今生:一家改變中國電影工業的民營力量
1.1 起點:從廣告公司到影視帝國。1994年,34歲的王忠軍結束留學生涯回國,與弟弟王忠磊一起創辦了華誼兄弟廣告公司,最初的主營業務是廣告代理。真正改變這家公司命運的節點是1998年——兄弟倆投資了馮小剛導演的《沒完沒了》和姜文導演的《鬼子來了》,正式切入電影行業。此后,華誼兄弟與馮小剛深度綁定,開啟了華語賀歲電影的黃金時代。《甲方乙方》《不見不散》《大腕》《天下無賊》等一系列作品不僅創下票房紀錄,更建立了標準化的電影生產與宣發體系。
1.2 巔峰:中國影視第一股的誕生。2009年10月30日,華誼兄弟在深交所創業板上市,成為中國首家影視娛樂上市公司,正式確立了“中國影視第一股”的地位。巔峰時期,公司市值逼近900億元,是國內最大的民營影視公司,手握超過300位知名藝人,構建了從電影制作、院線發行、藝人經紀到IP開發的全產業鏈。在那個黃金年代,華誼兄弟一手捧紅了李冰冰、周迅、黃曉明、鄧超等橫跨兩代的頂流藝人,《集結號》《唐山大地震》《非誠勿擾》《老炮兒》等兼具票房與口碑的國民級作品接連問世,將中國電影從小規模作坊式生產推向資本化、工業化的運作模式。
1.3 墜落:四大致命失誤。從2015年市值頂峰到如今被申請重整,華誼兄弟的墜落并非一日之寒,而是四次關鍵戰略失誤疊加的結果。
第一,盲目“去電影化”,重資產擴張拖垮主業。 在最該深耕內容創作的階段,華誼提出“去電影化”戰略,斥資超35億元大舉進軍實景娛樂和主題樂園,布局蘇州、海口、長沙等文旅項目。但文旅項目投資大、周期長、運營能力要求極高,最終大量項目陷入停滯或虧損。運營蘇州電影世界的華誼影城(蘇州)有限公司2018年至2020年連續三年虧損,合計虧損近3.9億元,到2024年正式進入破產重整程序。
第二,沉迷資本對賭,高溢價并購埋下商譽巨雷。 為短期綁定明星與導演,華誼以天價收購東陽浩瀚、東陽美拉等明星工作室,簽下高額業績對賭協議。短期看似鎖定資源,實則透支未來利潤。對賭期結束后,業績承諾無法完成,公司接連計提巨額商譽減值,直接導致2018年和2019年連續巨虧,財務結構徹底崩壞。
第三,核心人才流失,內容競爭力持續下滑。 馮小剛等核心導演作品影響力減弱,公司未能培育出新的內容創作力量。備受關注的《非誠勿擾3》最終票房在1億元關口徘徊,業內普遍認為這標志著“馮小剛+華誼”這一黃金組合的時代已徹底落幕。
第四,資本結構高杠桿化,實控人深陷質押困局。 王氏兄弟長期將所持股份高比例質押融資,截至2022年7月,王忠軍質押比例達98.53%,王忠磊質押比例達87.14%。一旦股價下跌,質押盤接連爆倉,股份被司法凍結、拍賣接踵而至。
2 財務現狀:虧損、債務與退市的三重圍困
2.1 業績:連續八年虧損,累計超82億。自2018年首次出現年度虧損以來,華誼兄弟已連續八年未能實現盈利。2018年至2024年,公司凈利潤合計虧損超過82億元,已虧完上市以來積累的全部利潤。2025年全年,公司預計歸母凈利潤虧損2.89億元至4.07億元,扣非凈利潤虧損3.14億元至4.17億元,虧損同比進一步擴大。與此同時,營收規模也在急劇萎縮。2018年公司營收尚有38.14億元,2024年已下滑至4.65億元,僅相當于峰值的12%。2025年上半年,影視娛樂收入同比下滑50.37%,毛利率轉為負值(-30.54%)。
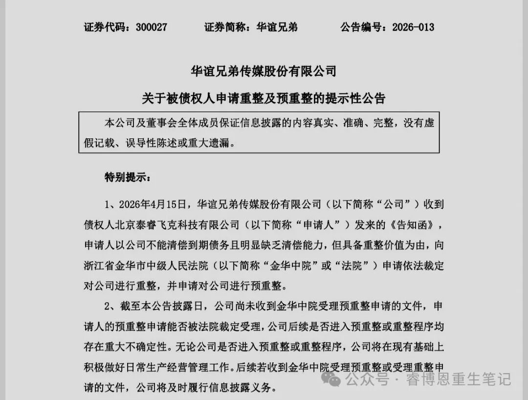
2.2 債務:87.69%的資產負債率,流動性枯竭。截至2025年三季度末,華誼兄弟短期借款2.17億元,一年內到期的非流動負債3.11億元,合計短期債務5.28億元,而同期賬面貨幣資金僅0.53億元,償債缺口巨大。資產負債率從2022年起持續攀升,2024年末達86.01%,2025年三季度末進一步攀升至87.69%。截至2026年4月1日,公司在銀行等金融機構的逾期債務合計5639.90萬元,有34個銀行賬戶被凍結,資金周轉能力持續承壓。
2.3 退市風險:凈資產為負的生死線。公司預計2025年末凈資產在-9400萬元至+6300萬元之間(未經審計)。根據《創業板股票上市規則》,如果2025年度經審計的期末凈資產為負值,公司股票將在2025年年報披露后被實施退市風險警示(*ST)。一旦凈資產最終確認為負且無法通過重整或經營改善快速修復,退市將成為大概率事件。公司已在2026年1月30日、3月13日、4月3日三次發布股票可能被實施退市風險的提示公告,對投資者反復預警。
3 睿博恩三重門分析:三道門全部失守
用睿博恩的“三重門”系統論來審視華誼兄弟,三道門的失守程度不亞于我們之前分析的任何一家案例——甚至更為嚴峻。
第一重門:資本結構之困——徹底崩塌。八年連續虧損累計超82億元,營收從38億萎縮至不足5億,短期債務5.28億對賬面現金僅0.53億,資產負債率87.69%,34個銀行賬戶被凍結,逾期債務超過5600萬元。這已經不是“流動性的緊張”,而是資本結構層面的全面崩潰。公司當前的核心資產——內容IP庫和制作能力——缺乏足夠的現金流來支撐運營,更不用說償還存量債務。
第二重門:產融能力之困——嚴重失守。華誼兄弟的危機根源在于主業產融能力的全面退化。“去電影化”戰略的失敗使公司將大量資源投入實景娛樂等重資產項目,而這些項目不僅沒有帶來預期收益,反而持續吞噬現金流。與此同時,公司在內容創作上的核心競爭力快速流失:馮小剛等核心導演作品影響力減弱,《非誠勿擾3》票房低迷標志著黃金組合的時代落幕;公司雖然參與了《志愿軍:雄兵出擊》《一閃一閃亮星星》等多部影片,但投資比例和實際分賬收益十分有限,遠不足以扭轉虧損局面。更深層的問題是,公司未能及時適應從院線大片到劇集、短劇、AI內容生產的行業變革。傳統院線模式正在被流媒體平臺侵蝕,而華誼的內容創新能力未能跟上這一趨勢。
第三重門:治理信任之困——完全崩潰。實控人王忠軍、王忠磊所持股份已從2024年底的13.9%降至8.26%,且全部處于凍結狀態。王忠軍本人因糾紛被限制高消費,近四個月內累計被下發4次限制消費令,未執行金額總計超7660萬元。阿里創投、馬云等原核心股東先后減持離場,馬云的個人持股已降至5%以下。華誼兄弟的治理信任已經塌陷到了無底深淵,資本市場對公司沒有任何信心可言。
從三重門的維度來看,華誼兄弟的處境比我們之前分析的任何案例都更為嚴峻。三道門全部失守,且第三道門的修復難度遠超其他——治理信任的重建不僅需要時間,更需要徹底的人員更替和制度重構。
4 這場危機,能救嗎?
4.1 華誼兄弟還有“剩余價值”嗎?按照睿博恩的判斷框架,華誼兄弟目前的處境介于“失血休克”和“器官衰竭”之間。有利因素:
第一,公司擁有豐富的電影、劇集運作經驗和業內各專業影視制作團隊的緊密聯系。這種內容制作能力的積累,是華誼二十余年深耕的產物,是短期內難以復制的“隱形資產”。第二,公司擁有《狄仁杰》《風聲》等經典IP,并握有萬小時級的老片庫。這些IP資源如果運營得當,可以通過衍生開發、流媒體授權、改編制作等方式持續變現。第三,公司旗下的浙江東陽浩瀚影視娛樂有限公司參與了近期討論度較高的劇集《逐玉》的出品,說明公司在內容創作端仍有活躍的參與度和一定的市場影響力。
不利因素:第一,核心創作人才的流失是結構性的。馮小剛等核心導演作品影響力減弱,而公司未能培育出新一代有票房號召力的創作力量,內容創新能力已大幅削弱。第二,實景娛樂等重資產包袱尚未完全出清。蘇州電影世界等項目已進入破產重整程序,但其對華誼兄弟的應收賬款和預付款項能否收回存在很大不確定性。第三,行業競爭格局已發生根本性變化。光線傳媒、博納影業等同行持續產出高質量內容,而流媒體平臺(如愛奇藝、騰訊視頻等)正在重塑內容分發和消費的格局。華誼兄弟要在這樣一個競爭激烈的環境中重建競爭優勢,絕非一日之功。
結論:華誼兄弟擁有優質的內容IP和行業資源,仍具備重整價值的基礎條件,但前提是必須有具備產業整合能力的戰略投資人介入,提供資金和戰略支持,幫助公司清理歷史包袱、重塑內容競爭力。
4.2 重整的路徑與挑戰。如果法院正式受理華誼兄弟的重整申請,公司股票將被實施退市風險警示(*ST)。根據《創業板股票上市規則》,如果重整順利實施完畢,將有利于改善公司經營和財務狀況,優化資產負債結構。但如果重整失敗,公司將存在被宣告破產的風險,股票將面臨被終止上市。重整能否成功,關鍵取決于三個因素:
第一,能否在年報披露前完成關鍵程序。 如果2025年年報經審計凈資產為負,公司將被實施退市風險警示。重整必須在退市倒計時內跑贏時間,否則即便重整成功,上市地位也可能不保。第二,能否找到合適的產業投資人。 財務投資只能解決短期資金問題,而產業投資才能帶來真正的戰略轉型。重整投資人需要具備影視內容產業資源和運營能力,幫助華誼兄弟重建內容競爭力、盤活IP資產。第三,原實控人是否愿意讓渡控制權。 王忠軍、王忠磊的股份已全部被凍結且多次被司法拍賣,二人持股比例已降至8.26%。這表明,華誼兄弟控制權變更的可能性正在加大。如果新股東能夠順利入主并推動重整,公司有望實現治理層面的“換血”。
5 對困境企業家的幾點啟示
華誼兄弟的墜落,對正在思考資本戰略和業務轉型的企業家,有幾個深刻的啟示:
啟示一:主業永遠是企業的根基,不能為了“轉型”而放棄主業。華誼兄弟最致命的戰略失誤,是在主業內容創作能力尚未完全穩固時,就提出“去電影化”,將大量資源投入實景娛樂等重資產領域。結果兩頭落空:文旅項目沒有做起來,內容主業也因投入不足而下滑。企業在考慮多元化時,必須確保主業的穩定現金流和競爭優勢不受侵蝕。
啟示二:資本對賭和天價并購,透支的是企業的未來。高溢價收購明星工作室、簽下高額業績對賭,短期可以綁定資源和制造資本故事,但長期看,一旦對賭失敗,商譽減值會直接侵蝕利潤。華誼兄弟2018年和2019年的連續巨虧,商譽減值是直接導火索。資本運作可以錦上添花,但不能替代內容本身的競爭力。
啟示三:實控人高比例質押是懸在企業頭上的“達摩克利斯之劍”。王氏兄弟長期將所持股份高比例質押,本質上是用企業股權為個人融資加杠桿。一旦股價下跌或融資渠道收緊,質押盤接連爆倉,股份被司法凍結、拍賣,控制權旁落只是時間問題。這不僅削弱了公司的治理穩定性,也嚴重損害了資本市場對公司的信心。
啟示四:一家企業真正值錢的資產,是那些“隱形資產”——技術、IP、渠道、團隊。華誼兄弟至今仍有重整價值,不是因為它的資產負債表上還有多少現金或固定資產,而是因為它積累了二十余年的內容制作能力、經典IP庫、和行業上下游的廣泛連接。這些“隱形資產”才是企業穿越周期、實現重生的核心基礎。
睿博恩觀點:“產業投資人看中的,從來不是報表上的數字,而是技術團隊、工藝know-how、客戶認證這些‘隱形資產’。”對華誼兄弟而言,最寶貴的“隱形資產”不是賬面上的應收賬款或固定資產,而是《狄仁杰》《風聲》等經典IP、萬小時級的老片庫、以及深耕影視行業二十余年積累的行業資源網絡。
6 結語:重整的窗口已經打開
1140.5萬元,這是華誼兄弟被申請重整的直接導火索。但這場危機的根源,早已埋藏在“去電影化”的戰略轉向、對賭協議的資本狂歡、實控人的高比例質押之中。從2009年登陸創業板的“中國影視第一股”,到2026年被申請重整,華誼兄弟用十七年的時間,完成了從崛起到巔峰再到墜落的全過程。這既是一家企業的興衰史,也是中國民營影視行業狂飆時代的一個縮影。
4月16日,受重整消息刺激,華誼兄弟股價以20%的漲停收盤,報收2.09元/股。市場的“重整預期”已經先行一步。但市場能否押對注,取決于華誼兄弟能否在退市倒計時的壓力下,找到具備產業整合能力的重整投資人、清理歷史包袱、重塑內容競爭力。
睿博恩不預測華誼兄弟重整的成敗。但我們相信,只要一家企業還有“隱形資產”值得挽救,只要還有產業資本愿意為其價值買單,它就有重生的可能。接下來,我們關注的核心節點是:法院是否裁定受理預重整申請、重整投資人的招募情況、以及2025年年報中凈資產審計結果。睿博恩會持續跟蹤華誼兄弟的重整進展。屆時,我們再看——是“影視帝國的歸來”,還是“一個時代的落幕”。
【睿博恩觀點提煉】
· 核心判斷:華誼兄弟處于三重門全部失守的極端困境,但公司仍擁有經典IP、內容制作能力等“隱形資產”,具備重整價值的基礎條件。
· 四大戰略失誤:“去電影化”重資產擴張拖垮主業;高溢價并購埋下商譽巨雷;核心人才流失導致內容競爭力下滑;實控人高比例質押引發治理崩塌。
· 核心風險:2025年年報凈資產可能為負,退市倒計時已啟動;實控人持股全部被凍結、控制權變更風險加大;八年累計虧損超82億,流動性枯竭。
· 可能的出路:引入具備產業整合能力的戰略投資人,通過重整清理歷史包袱、重塑內容競爭力。關鍵前提是原實控人讓渡控制權。
· 給企業家的啟示:主業是根基;資本運作不能替代內容競爭力;實控人高比例質押是把雙刃劍;“隱形資產”是穿越周期的核心基礎。
(本文數據截至2026年4月,均來自法院公告、上市公司公告及公開信息,僅做行業案例復盤與實務觀點分享,不構成任何投資建議。配圖無不良引導,請仔細甄別,歡迎關注評論或私信與我交流。)
注:文章為作者獨立觀點,不代表資產界立場。
題圖來自 Pexels,基于 CC0 協議
本文由“睿博恩重生筆記”投稿資產界,并經資產界編輯發布。版權歸原作者所有,未經授權,請勿轉載,謝謝!

睿博恩重生筆記 











