作者:李坤澤
來源:睿博恩重生筆記

更令人費解的是,這家公司造假的“手法”并非虛增利潤粉飾業績,而是反向操作:虛減利潤846.27萬元,占當期對外披露利潤總額的10.37%。一家連續多年盈利、賬上躺著數億現金的制造業國企,為何要“自殘式”造假?這起看似“低級”的錯誤背后,暴露了怎樣的治理缺陷?處罰落地之后,這家老牌企業正在經歷什么?
1 事件還原:一張846萬元的“罰單”
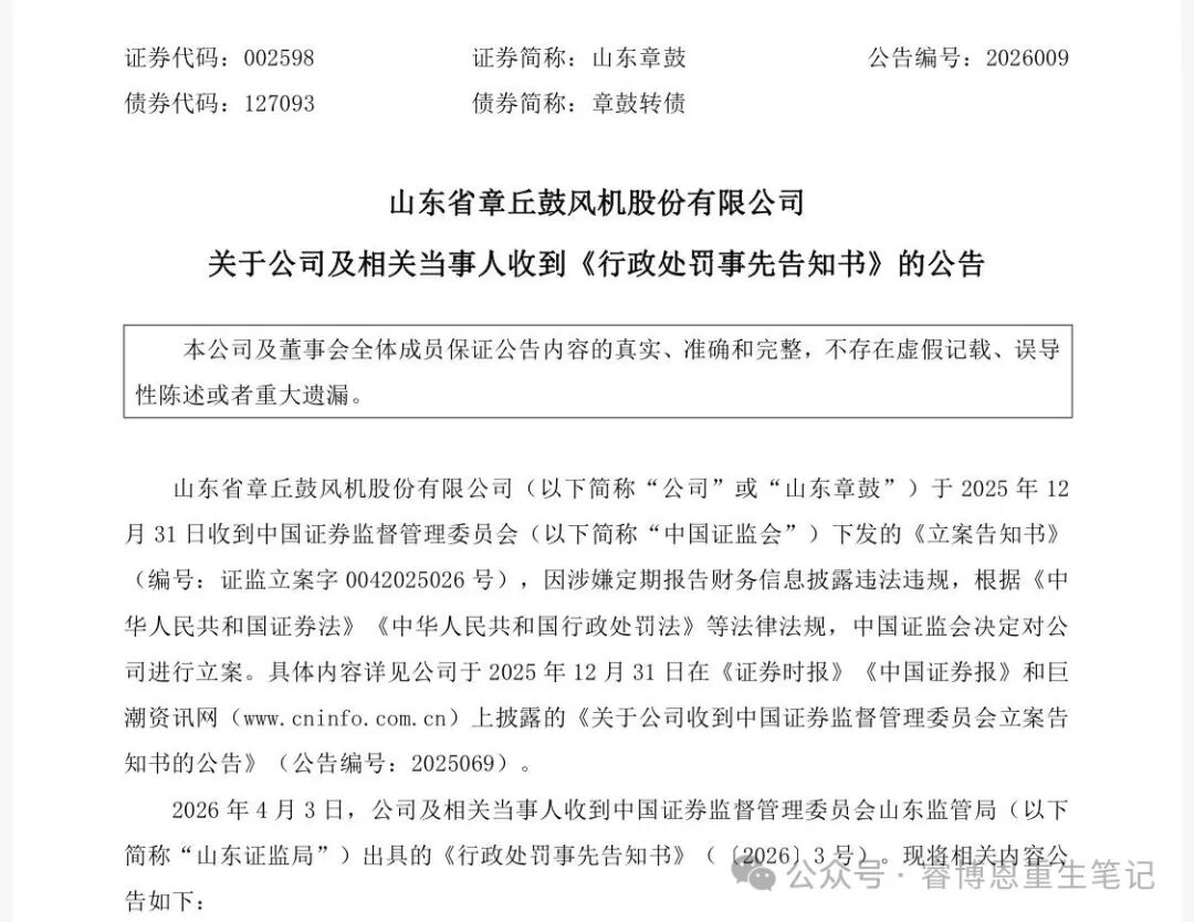
1.1 立案到處罰:四個月的閃電流程。2025年12月31日,山東章鼓收到證監會《立案告知書》,因涉嫌定期報告財務信息披露違法違規被立案調查。彼時市場并未引起太大波瀾——在監管趨嚴的背景下,上市公司被立案已非新鮮事。然而,四個月后的處罰推進速度遠超預期。
2026年4月3日,山東證監局出具《行政處罰事先告知書》,查明違法事實如下:2024年,在未真實發生接受維修、技術服務等業務的情況下,山東章鼓確認相關銷售費用、管理費用共計846.27萬元,導致公司2024年年度報告存在虛假記載,虛減利潤總額846.27萬元,占當期對外披露利潤總額的10.37%。這一行為構成了信息披露違法違規。《行政處罰事先告知書》發布當天,公司對虛減利潤的動機、資金去向均未作具體說明。
1.2 罰款落地:250萬公司罰單,440萬高管罰單。2026年4月25日,ST章鼓公告稱,公司及相關當事人正式收到山東證監局下發的《行政處罰決定書》。處罰力度不輕:
山東章鼓(公司) 責令改正、給予警告 250萬元。
方樹鵬(時任聯席董事長、總經理、法定代表人) 給予警告 180萬元。
沈春豐(時任副總經理、財務總監) 給予警告 100萬元。
方潤剛(時任董事長) 給予警告 80萬元。
趙曉芬(時任副總經理、董事會秘書) 給予警告 80萬元。
公司及4名責任人合計被罰690萬元。
《行政處罰決定書》明確指出:上述行為構成信息披露違法違規。這不是“處罰預告”,而是已經生效的行政罰單。 在此之前,2026年4月3日的《事先告知書》中已公布了全部擬處罰金額及人員名單。處罰的靴子,已經落地。
1.3 “虛減利潤”:一個反常的操作手法。資本市場常見的財務造假,絕大多數是為了“做高”業績——虛增收入、虛減成本、夸大利潤,以迎合業績對賭、拉高股價、滿足融資條件。山東章鼓的操作恰恰相反:虛增費用、虛減利潤。846.27萬元的費用,拆解為兩部分:虛增銷售費用和管理費用,對應的是從未真實發生的“維修服務”和“技術服務”。這筆費用的直接后果是:公司2024年對外披露的利潤總額,比真實利潤少了846.27萬元。
這種“反向造假”,在A股市場并不多見。有分析人士指出:公司管理層可能在2024年已經鎖定了年度利潤目標,超出部分通過“預提費用”的方式隱藏起來,以備未來業績波動時“釋放”,實現利潤的跨期平滑。從財務角度看,這種做法在部分企業管理層中被稱為“利潤儲備”或“業績蓄水池”——在豐年藏一點利潤,在歉年釋放出來,使報表看起來更“平穩”。但從法律角度看,無論虛增還是虛減,只要導致年報財務指標存在虛假記載,性質都是信息披露違法違規。
1.4 財務影響:846萬對一家老牌國企意味著什么?山東章鼓2024年營業收入約20億元,歸母凈利潤約1.2億元。846萬元的利潤虛減,占當年利潤總額的10.37%。這意味著:如果沒有這筆“操作”,公司2024年的利潤總額將比披露值高出10%以上。但公司選擇披露一個“更低”的利潤數字——這在邏輯上完全說不通,除非管理層有“平滑利潤”的動機。
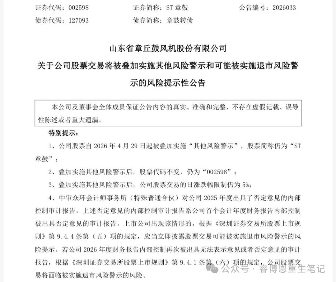
從財務后果看,846萬元的虛減并未觸及重大違法強制退市的門檻,但足以觸發其他風險警示(ST)。對于一個上市二十余年的老牌國企而言,這個“低級錯誤”的代價是:公司股票被ST,漲跌幅限制降至5%,融資渠道收窄,市場信譽受損。
2 處罰后的連鎖反應:ST、跌停、追責
2.1 股票“戴帽”:跌停潮來襲。2026年4月3日晚,山東章鼓《行政處罰事先告知書》發布。次日(4月8日),公司股票正式更名為“ST章鼓”,日漲跌幅限制由10%收窄至5%。資本市場的反饋迅速而猛烈:
· 復牌當天,股價一字跌停;
· 第二個交易日,再度跌停;
· 兩日累計跌幅超12%,市值蒸發數億元。
與此同時,公司同步啟動對2024年年報相關財務數據的差錯更正及追溯調整。公司提醒投資者:具體準確的財務數據,需以公司正式披露的后續年度報告為準。
2.2 投資者索賠已經啟動。處罰落地之后,索賠通道已經打開。根據相關司法解釋,上市公司因虛假陳述構成民事欺詐的,受損投資者可依法索賠。
· 2026年4月27日,已有76件針對ST章鼓的投資者維權已在新浪股民維權平臺登記。
· 索賠專業律師將索賠區間暫定為:2025年4月29日至2025年12月31日之間買入公司股票,并在2026年1月1日收盤時仍持有或已賣出的受損投資者。
· 目前,已有9名專業律師可代理該案件的維權服務。
一旦行政處罰決定正式生效,符合條件的受損投資者在提起訴訟時將具備相對完整的事實依據,這也是平臺對“ST章鼓”案件予以重點關注的原因。

3 最新財務全景:2025年報與2026一季報雙降
就在文章今天發布的同時,ST章鼓剛剛完成了2025年年度報告及2026年第一季度報告的雙重披露。2026年4月28日晚,公司發布關于延期披露年報及一季報的公告,披露時間推遲至4月29日。4月29日,報告正式出爐。
3.1 2025年年報:營收利潤雙降,唯現金流大幅改善。2025年全年,ST章鼓交出了一份“不好看”的成績單:
· 營業收入:19.39億元,同比下降7.09%
· 歸母凈利潤:6311.50萬元,同比下滑19.46%
· 扣非凈利潤:5450.56萬元,同比下滑24.27%
全年業績全面承壓。唯一的亮點是現金流:經營活動產生的現金流量凈額1.9968億元,同比飆升619.61%。這意味著公司在利潤端承壓的情況下,回款效率出現實質性改善——賬期縮短、回款加快,為后續經營提供了一定的流動性保障。分紅方面,公司擬10派1.00元(含稅,預案)。
3.2 2026年一季度:跌勢未止,但扣非降幅收窄。2026年第一季度,業績跌勢未能止住,但跌幅有所收窄:
· 營業收入:4.13億元,同比下滑12.21%
· 歸母凈利潤:1719.43萬元,同比減少17.45%
· 扣非凈利潤:1732.26萬元,同比僅下滑1.02%——基本與上期持平
經營活動現金流凈額7570.81萬元,同比增長3.32%。值得注意的是,26.63%的利潤下滑幅度(以1719萬對比6311萬/4測算)遠高于營收下滑比例(12.21%),說明公司在2026年一季度面臨明顯的毛利率壓縮和費用剛性壓力。在ST“戴帽”疊加監管壓力的大環境下,短期盈利能力的恢復預計仍將面臨較大壓力。
3.3 股價與市值:腰斬之外的理性。截至2026年4月29日,ST章鼓收盤價約8.06元/股,總市值約25.37億元。對比“戴帽”前的大約12元/股(6000多萬股本×簡單測算),跌幅超過30%。
但風浪的另一面是:估值已回歸。目前市盈率(靜)35.46倍,市凈率2.03倍,雖仍不算便宜,但相比于歷史上炒作概念階段的高點,已出現明顯回調。對比驚人下滑的數字,理性投資者也在悄悄劃出底線:市值縮水3成后的安全線,相比高位的騰挪空間可能正在縮小。
4 公司基本面:一家“不太該出事”的制造業國企
4.1 六十年老廠,鼓風機行業“隱形冠軍”。山東章鼓的前身是山東省章丘鼓風機廠,始建于1968年,是典型的“老國企”出身。2000年改制為股份公司,2011年在深交所中小板上市,發行價10.00元,募資3.34億元。
公司主營羅茨鼓風機、離心鼓風機、通風機等產品的研發、生產和銷售,是鼓風機行業的“隱形冠軍”之一。產品廣泛應用于污水處理、電力、水泥、化工、礦山等領域,在細分市場占有率位居前列。技術積累深厚:公司擁有專利信息663項,商標信息20條,著作權信息37條。這些技術資產是企業最寶貴的“隱形資產”,不會因一紙行政處罰而消失。
4.2 主業訂單:逆勢中標不斷,技術資產仍在運轉。在ST“戴帽”、股價承壓的同時,ST章鼓的主業訂單卻逆勢活躍。搜索招標采購數據發現,2026年以來,ST章鼓接連中標多個重大項目:
· 2026年1月,中標中國石化及中國能源建設集團返料風機、羅茨鼓風機配件等訂單。
· 2026年4月,中標中科合肥魏橋幾內亞跨國項目的羅茨鼓風機和煤氣加壓機兩個采購包。
· 2026年4月26日,以309萬元中標山東華魯恒升化工的“大顆粒離心風機”采購項目。
· 2026年4月28日,入選和靜縣備戰礦業的鼓風機采購項目中標候選人,公示期持續至4月30日。
此外,公司2026年度日常關聯交易預計總額不超過4.09億元,采購及銷售范圍覆蓋鑄件、風機、配件及技術服務。公司已發布關于增加2026年度日常關聯交易預計額度的公告。從這一系列持續中標和大額儲備交易來看,ST章鼓的技術資質、制造能力和行業客戶關系并未因“戴帽”而立即塌陷。訂單在持續落地,說明核心客戶——包括中石化、華魯恒升等——對公司的產品供給仍是信任的。這也是ST章鼓ST之后最值得關注的“求生線索”之一。
4.3 財務畫像:穩健但缺乏成長性,現金流回暖。從財務數據看,山東章鼓屬于典型的“穩健型”制造業企業:
· 營收規模:近三年穩定在18-20億元區間,無明顯增長
· 凈利潤:2024年約7800萬,2025年降至6311萬元,穩健但有下滑
· 資產負債率:約40%,處于合理區間
· 現金流:經營活動現金凈流量從2024年的約0.3億元驟升至2025年的1.9968億元,增長超619%,回款效率大幅提升
這種“穩健但缺乏成長性”的財務畫像,在A股市場中并不少見。公司既不缺錢,也不虧損,更無退市風險——恰恰是這種“不太該出事”的公司,出了事。
4.4 股權結構:地方國資控股。山東章鼓的控股股東為章丘市公有資產經營有限公司,實際控制人為章丘市財政局。作為地方國資控股企業,公司在治理層面本應具備相對規范的內部控制體系。然而,恰恰是這家國資控股的“老牌企業”,在財務信息披露上栽了跟頭。這說明:合規意識與所有制性質無關,與治理文化有關。 方樹鵬等高管同時面臨個人行政處罰和聲譽危機,未來的高管團隊重構,將在很大程度上決定公司能否從治理危機中走出來。
5 睿博恩三重門分析:治理之困是唯一癥結
用睿博恩的“三重門”系統論來看山東章鼓,結論很清晰:
第一重門:資本結構之困——無虞。資產負債率約40%,流動比率、速動比率處于安全區間,無逾期債務,無退市風險。資本結構健康,不存在流動性危機。
第二重門:產融能力之困——穩健但有下滑,訂單在延續。風機主業市場趨于飽和,營收和利潤出現下滑,但產品仍有市場競爭力。2025年經營現金流逆勢翻六倍至1.9968億元,2026年以來中標中石化、魏橋幾內亞、華魯恒升等多個重大項目,客戶信任基礎仍在。產融能力處于“穩中修復”的狀態,但需要警惕下滑趨勢的延續。
第三重門:治理信任之困——嚴重受損,是唯一癥結。這是山東章鼓唯一的、也是最致命的問題。財務造假846萬元被坐實,公司被ST,4名時任高管被罰440萬,投資者索賠已啟動,市場信任驟然斷裂。而問題的根源,不是公司沒錢、不是產品不行,而是治理層面的“合規意識淡漠”和“內部控制失效”。
總體判斷:山東章鼓是一家“基本面尚可、治理出問題”的公司。它的困境不是“失血休克”,更不是“器官衰竭”,而是“自我傷害”。如果治理問題能夠得到糾正,公司完全有能力恢復正常運營;但如果管理層繼續漠視合規底線,類似的問題可能再次發生。
6 對困境企業家的幾點啟示
山東章鼓的案例,對正在思考企業治理的企業家,有幾個深刻的啟示:
啟示一:合規不是成本,是企業的生命線。846萬元的虛減利潤,換來的是690萬元的罰款、公司股票被ST、市場信譽崩塌、投資者索賠通道開啟。這筆賬怎么算都不劃算。很多企業管理者對“合規”的理解是“花錢買平安”——聘請律師、會計師、內控顧問,是一筆“成本”。但山東章鼓的案例表明:不合規的代價,遠高于合規的成本。一次財務造假,可能毀掉企業幾十年積累的信譽。
啟示二:“反向造假”也是造假,性質沒有區別。部分管理者可能存在一種錯覺:虛增利潤是欺騙投資者,虛減利潤是“保守”“穩健”,甚至可以解釋為“為未來儲備”。但從法律角度看,無論虛增還是虛減,只要導致財務信息披露不真實,性質都是違法違規。山東證監局的處罰清晰地傳遞了信號:財務信息的真實性,沒有“方向”上的寬容。 任何形式的財務造假,都將面臨監管的重拳出擊。
啟示三:地方國企不是“法外之地”。山東章鼓作為地方國資控股企業,其違規被罰說明:在注冊制時代,監管對上市公司財務信息真實性的要求,不會因為企業所有制性質不同而有所區別。無論是民企、國企,還是混合所有制企業,只要觸碰財務造假的紅線,都將面臨同等力度的處罰。
啟示四:“小問題”可能引發“大危機”。846萬元,對一家年營收19億的公司而言,占比確實不大。但就是這個“小問題”,導致公司被ST、股價跌停一周、投資者索賠啟動、實控人高管被罰、公司聲譽一落千丈。在資本市場上,合規問題沒有“小事”。一次看似微小的違規,可能引發連鎖反應,最終演變為系統性風險。
啟示五:內部控制不是“擺設”,要真運行、真有效。山東章鼓能夠在不真實發生業務的情況下確認846萬元費用,說明其內部控制體系存在明顯漏洞——要么是審批流程形同虛設,要么是管理層凌駕于內控之上。對于任何企業而言,內部控制不能只是寫在紙上的“制度匯編”,而必須是真正運行、真正有效的管理工具。
7 后續展望:摘帽之路還有多遠?
7.1 行政處罰已落地,摘帽窗口已經開啟。根據深交所上市規則,公司被實施其他風險警示(ST)后,申請撤銷ST需要在滿足以下條件時方可推進:
· 行政處罰決定書已滿12個月
· 公司已對相關事項完成整改
· 內部控制經審計認定為有效
目前,正式《行政處罰決定書》已于2026年4月25日公告生效。這意味著:最早自2027年4月26日起,ST章鼓可向深交所申請撤銷ST。12個月的時間窗口已經開啟。但摘帽的前提不僅僅是“時間到了”,還需要公司必須在2026年剩余時段內完成全套整改動作——包括內控體系的重建、財務追溯調整的完成、以及對董事長、董秘等核心管理層的實質性調整。在此之前,ST章鼓仍將面臨多重約束:漲跌幅限制(5%)、機構投資者觀望、融資成本上升、市場信任需要較長時間來重建。
7.2 整改的關鍵路徑。ST章鼓的當務之急,不是解決資金問題(公司不缺錢),不是解決市場開拓問題(訂單仍在持續),而是解決治理問題。具體包括:
· 對財務造假事件進行徹底內部調查,明確責任人,加強內部問責
· 完善內部控制體系,確保費用審批、合同管理、財務核算等環節的合規性
· 強化董監高及相關人員的合規培訓和追責機制,建立“不敢造假、不能造假、不想造假”的治理文化
· 配合監管部門完成對財務報告的前期會計差錯更正及追溯調整
只有治理層面的問題得到根本解決,公司才能重新贏得市場和監管的信任。
8 結語:846萬的“學費”
山東章鼓的故事,沒有驚天動地的債務危機,沒有跌宕起伏的控制權爭奪,沒有驚心動魄的退市倒計時。它只是一個關于“低級錯誤”的故事:一家老牌國企,為了“平滑利潤”,虛增了846萬元費用,虛減了846萬元利潤。代價是公司被ST、4名高管被罰、投資者索賠通道開啟、二十余年積累的市場信譽受損。
但樂觀的一面是:這家公司也在一點一點“縫補傷口”。2025年年報顯示經營現金流逆勢翻六倍,2026年各月中標不斷,客戶的信任還在,技術和產能還在。846萬元,對一家年營收19億的公司而言,不過九牛一毛。但這筆“學費”買來的教訓,卻值得所有企業管理者深思:合規,從來不是成本,而是底線。 治理,從來不是裝飾,而是生命線。
【睿博恩觀點提煉】
· 核心判斷:山東章鼓是“基本面尚可、治理出問題”的典型案例。資本結構健康、主業訂單穩定,但因財務造假,被ST和監管處罰是典型的“自我傷害”。
· 事件核心:2024年虛假確認費用846.27萬元,虛減利潤總額10.37%,觸發其他風險警示,公司及4名高管合計被罰690萬元。
· 最新數據:2025年全年營收19.39億元,歸母凈利潤6311.50萬元,同比-19.46%;2026年Q1營收4.13億元,歸母凈利潤1719.43萬元,同比-17.45%。
· 主業動態:2026年以來持續中標中石化、魏橋幾內亞、華魯恒升等重大項目,經營現金流大幅改善,客戶基礎和技術資產仍在。
· 三重門進度:資本結構之困無虞;產融能力之困穩健但有下滑;治理信任之困嚴重受損,是唯一癥結。
· 摘帽時間:ST最早可在2027年4月26日后申請撤銷,但需在此之前完成全面內控整改。
· 給企業家的啟示:合規是生命線,不是成本;“反向造假”也是造假,性質沒有區別;地方國企不是法外之地;“小問題”可能引發“大危機”;內部控制要真運行、真有效。
(風險提示:本文基于公開公告信息整理,數據截止發表當日,僅做行業案例復盤與實務觀點分享,不構成任何投資建議。配圖無不良引導,請仔細甄別。歡迎關注評論或私信繼續交流。)
注:文章為作者獨立觀點,不代表資產界立場。
題圖來自 Pexels,基于 CC0 協議
本文由“睿博恩重生筆記”投稿資產界,并經資產界編輯發布。版權歸原作者所有,未經授權,請勿轉載,謝謝!

睿博恩重生筆記 










