最及時的信用債違約訊息,最犀利的債務危機剖析
作者:資產界
來源:資產界
誰能想到,早已深陷債務泥潭、瀕臨絕境的泰禾集團,還能玩出如此離譜的花活——把曾經出手救它的“白衣騎士”,狠狠坑了一把!
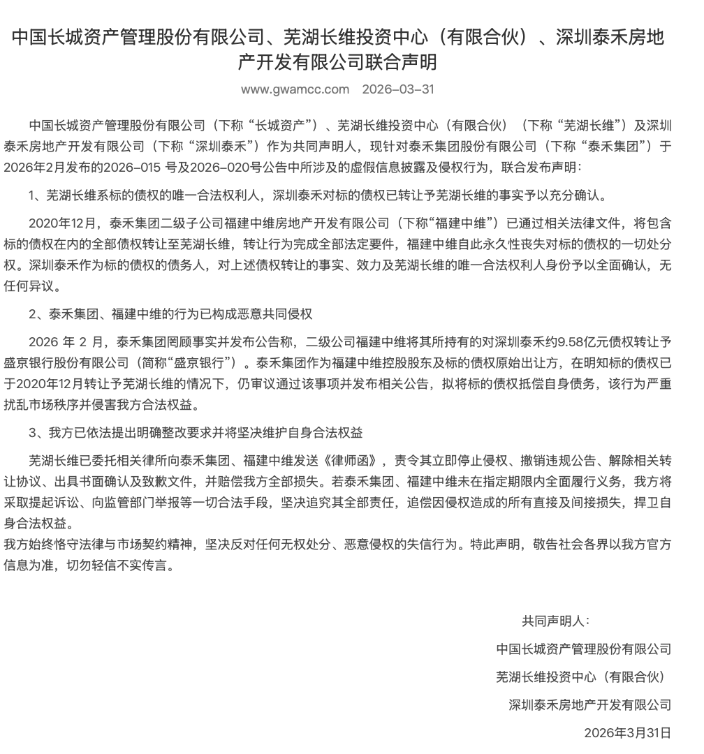
就在3月31日,中國長城資產管理股份有限公司(下稱“長城資產”)、蕪湖長維投資中心(有限合伙)(下稱“蕪湖長維”)、深圳泰禾房地產開發有限公司(下稱“深圳泰禾”)三方聯合發布嚴正聲明,直指泰禾集團惡意虛假披露、違規將9.58億元債權“重復轉讓”。要知道,長城資產可是國內五大AMC(資產管理公司)之一,主業就是處置不良資產、化解金融風險,如今竟也栽在了泰禾手里,踩了個大坑!

這筆債到底什么來頭?
這起事件的核心,是一筆高達9.58億元的債權!
時間拉回2017年,泰禾全資子公司深圳泰禾(深圳院子項目公司)、深圳中維菁山房地產開發有限公司(以下簡稱“深圳中維菁山”)作為共同還款人,與中國長城資產管理深圳市分公司(以下簡稱“長城資產”)簽署借款協議,借款本金高達120.03億元,期限從2017年4月21日至2020年4月18日。
后來泰禾爆雷,項目停工。
為了化解危機、盤活項目,2020年12月21日,深圳泰禾、深圳中維菁山與長城資產達成協議,債務展期至2023年12月18日。隨后,泰禾全資子公司福建中維房地產開發有限公司與長城資產共同成立蕪湖長維投資中心(有限合伙)(以下簡稱“蕪湖長維”),雙方分別持股51.987%、48.013%,相當于長城資產正式介入,出手救助泰禾。
2021年2月1日,深圳院子項目公司深圳泰禾發生投資人變更。蕪湖長維認繳出資9900萬元,持有深圳泰禾99%股權,另一股東泰禾全資子公司福建中維房地產開發有限公司的持股比例降至1%。深圳院子正式易主。通過債權轉讓 + 股權收購,長城資產實際上已經把這個項目牢牢攥在了手里,泰禾退出了主導權。
轉機出現在2025年,經過長城資產的運作,深圳院子成功盤活,正式入市銷售回款。曾經的燙手山芋,如今變成了泰禾體系里為數不多的優質資產,而其中9.58億元的債權,更是成了泰禾眼中的“救命稻草”。
可另一邊,泰禾的債務窟窿早已堵不住——它欠盛京銀行的債務高達38.51億元,自身沒錢還債,核心項目又被長城資產把控,走投無路之下,泰禾竟動起了歪心思,玩起了債權“一女二嫁”的違規操作!
2026年2月,泰禾集團公然發布2026-015號、2026-020號兩份公告宣稱旗下二級公司福建中維,將其持有的對深圳泰禾約9.58億元債權,轉讓給盛京銀行,用以抵償自身38.51億元的債務!要知道,此時這筆債權早已不屬于福建中維,泰禾此舉,純屬惡意欺詐、無權處分。
泰禾早已資不抵債
泰禾集團為什么要冒這么大的風險,答案很簡單:資不抵債!
熟悉泰禾的人都知道,這家曾經靠“中國院子”封神、讓成龍站臺的千億地產帝國,如今早已淪為“爛尾大王”,深陷債務黑洞無法自拔。2025年7月,泰禾上海總部大廈通過京東司法拍賣成交,成交價6.597億元,較9.424億元的評估價低近3億,遠低于開發成本。
根據泰禾集團股份有限公司公告,截至2026年2月28日,公司及其并表公司逾期的有息總負債本金余額為719.27億元,其中非標債務已逾期貸款本金余額504.44億元,境內公司債本金余額104.16億元,境外美元債本金余額110.68億元。
其創始人閩商傳奇人物黃其森更是兩次被留置調查,如今泰禾集團及多家子公司被列入失信被執行人名單,新增訴訟案件不斷,涉案金額居高不下。債務危機徹底爆發,昔日的千億地產帝國,早已回天乏術,破產清算或許是唯一出路。
“一包二賣”如何避坑
泰禾這起9.58億元債權“一女二嫁”,本質上就是不良資產行業中典型的“一包二賣”(重復轉讓)行為。現實中,部分民營企業為了緩解融資壓力、填補債務窟窿,往往容易鋌而走險,出現此類違規操作。
對于不良資產投資者而言,這起案例更是深刻的警示:買包過程中,務必堅守正規交易渠道,做好全面細致的盡職調查,同時依托嚴格的監管約束和風險管控,才能從源頭規避“一包二賣”的風險,避免踩雷。
要知道,像泰禾這樣違規操作,最終只會落得“債務崩盤、法律追責、信用破產”的凄慘結局;而受讓方一旦不慎“踩坑”,也將面臨難以挽回的巨大經濟損失,得不償失。
注:文章為作者獨立觀點,不代表資產界立場。
題圖來自 Pexels,基于 CC0 協議
本文由“資產界”投稿資產界,并經資產界編輯發布。版權歸原作者所有,未經授權,請勿轉載,謝謝!

資產界 











