最及時的信用債違約訊息,最犀利的債務危機剖析
作者:夏亮律師、馬貴予律師 通力律師事務所
來源:為睿資產(ID:VeryAsset)
前言:
2020年新春伊始, 凜冽的寒風裹挾著突然爆發的新冠疫情席卷而來, 為抗擊疫情, 全國各級各地政府部門、各企事業單位紛紛采取了不同程度的限制人員流動與物流運輸、延長假期、推遲企業復工等疫情管控措施。隨著近期疫情逐漸呈現可控趨勢, 民生、經濟等各領域也正在從此前因新冠疫情而遭受的打擊和挑戰中緩慢復蘇。信托公司開展的融資類信托業務作為融通資金、支持經濟發展的重要途徑之一, 在此次突發新冠疫情的沖擊下, 將會受到何種影響?信托公司應當采取何種應對措施?本文試圖結合新冠疫情下信貸融資領域相關監管政策從法律視角進行初步梳理和分析, 以供探討。
新冠疫情下信貸融資領域相關監管政策
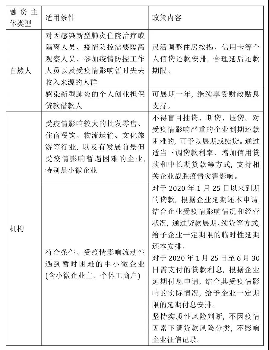
新冠疫情爆發以來, 央行、財政部、銀保監會、證監會、外匯管理局等監管部門陸續發布了一系列通知, 在金融領域為疫情防控工作提供政策支持, 如《關于進一步強化金融支持防控新型冠狀病毒感染肺炎疫情的通知》(銀發[2020]29號)、《關于加強銀行業保險業金融服務配合做好新型冠狀病毒感染的肺炎疫情防控工作的通知》(銀保監辦發[2020]10號)、《中國銀保監會辦公廳關于進一步做好疫情防控金融服務的通知》(銀保監辦發[2020]15號)、《關于對中小微企業貸款實施臨時性延期還本付息的通知》(銀保監發[2020]6號)等。其中, 針對銀行業金融機構存續的信貸融資類業務, 監管部門強調和鼓勵對以下幾類特殊融資主體予以信貸政策方面的適當傾斜:

從上述通知內容來看, 監管機構鼓勵各銀行業金融機構對符合條件的融資人采取延期還本付息、下調貸款利率等措施, 以幫助和扶持困難融資人戰勝疫情災害影響。
需要注意的是, 一方面, 上述政策通知在法律性質上并非法律、行政法規, 而是監管機構從監管治理的角度對銀行業金融機構施以的行政管理性規范和引導, 一般情況下, 該等政策通知本身無法直接干預銀行業金融機構與融資人之間的合同關系, 也無法直接導致變更該等合同關系的法律后果, 各具體業務中的貸款等融資合同是否延期、是否進行利率調整以及如何進行延期或調整仍然需要銀行業金融機構與融資主體協商確定。
新冠疫情對信托公司開展信托融資類業務的影響及應對措施
信托融資類業務作為廣義上銀行業金融機構信貸業務的一種, 其表現形式較為多樣化, 除傳統的以發放貸款的形式提供融資外, 還可以通過買入返售各類資產或資產收益權等方式開展。在目前的疫情防控大局與監管機構鼓勵適當傾斜信貸政策的背景下, 一方面, 對于符合條件的融資主體, 經信托公司與融資主體協商一致, 可以對原融資合同及其附屬擔保合同進行變更; 另一方面, 對于按照原融資合同已經或可能發生逾期但尚未進行合同變更的融資類業務, 信托公司也可能會面臨來自融資主體主張因發生“不可抗力”而免于承擔逾期還款責任的抗辯或者以“情勢變更”等為由提出變更或解除原合同的請求, 亦或是面臨是否要對因受疫情影響而違約的融資主體采取宣告融資提前到期等救濟措施的選擇。
此外, 由于信托公司系以信托委托人所交付的信托資金按照信托文件約定的方式向融資主體提供融資, 信托融資類業務實際形成了以信托公司為紐帶連接的“資金端”和“資產端”兩個法律關系,其中“資金端”指的是信托公司作為信托受托人與信托委托人/受益人(資金提供方)之間的信托法律關系, 而“資產端”指的是信托公司作為債權人與融資主體、擔保主體等交易對手之間的融資交易法律關系。在應對來自“資產端”的變化或訴求的同時, 如何兼顧“資金端”中信托委托人和受益人的利益與信托受托人受托職責之間的平衡是信托公司額外面臨的課題。
以下筆者從信托公司對內管理信托事務(“資金端”)和信托公司對外管理融資交易(“資產端”)兩個層面就新冠疫情對信托融資類業務的影響及信托公司可采取的應對措施提供若干思路:
1. 信托公司對內管理信托事務
受新冠疫情及相關疫情管控措施的影響, 部分特定行業(如批發零售、住宿餐飲、物流運輸、文化旅游等)的融資主體在短期內的經營情況和盈利能力或者作為主要還款來源的物業或其他資產以及擔保物等的現金流狀況、價值等可能會有所減損, 部分因新冠疫情暫時失去收入來源的自然人融資主體的還款能力可能會有所下降(尤其是在近年來興起的“消費信托”、“助業信托”等個人信托貸款業務中), 從而產生信托財產無法按期足額回收的風險。而在信托法律關系中, 信托利益的實現取決于信托財產的回收情況, 如信托財產回收產生風險的, 勢必會對信托受益人之信托利益的實現造成影響。
針對上述影響, 筆者建議信托公司作為信托受托人在管理信托事務時注意以下幾個方面:
(1) 在受托人權限范圍內做出變更信托財產交易要素的決策
如受新冠疫情影響, 信托公司擬與融資主體就延期還本付息、下調融資利率等交易要素的變更達成一致, 甚至是擬提前終止融資交易的, 均會直接導致信托委托人/受益人對信托的投資期限和信托利益偏離預期, 乃至影響信托產品本身的存續。對信托公司而言, 其做出該等變更交易要素的決策不得不考慮其按照信托文件的約定是否享有相應的決策權限, 以免造成其在信托法律關系項下的責任。
通常情況下, 為保障信托委托人和受益人的權益, 信托文件中會對信托財產具體運用方式及其變更作出相應限制, 該等限制在事務管理類信托中尤為突出。事務管理類信托中, 有關信托財產管理運用的核心事項, 信托公司僅憑委托人(或者委托人指定的第三方)的指令行事, 換言之, 此種情況下信托公司應當在取得有效指令后方可同意變更融資交易要素。而對與事務管理類信托相對應的主動管理型信托來說, 盡管實務中部分信托文件可能事先賦予了信托公司在特定事項范圍內(例如變更擔保措施、同意擔保物預售或解押、修訂融資交易文件等)的自主決策權, 但從審慎角度出發, 鑒于諸如延期還本付息、下調融資利率等事項屬于可能會對信托受益人權益造成不利影響的事項, 除非信托文件中已有明確的相反約定, 信托公司在作出同意決策前應當按照信托文件的約定取得信托委托人/受益人的同意, 具體同意方式可以是由信托公司與全體委托人/受益人簽訂信托合同補充協議, 也可以是召開受益人大會審議決議(適用于集合資金信托產品), 或是其他信托文件事先約定的程序。
(2) 及時進行信息披露
《信托公司集合資金信托計劃管理辦法》第六章規定了信托公司的信息披露職責, 其中第三十七條要求信托公司應當在其季度信托資金管理報告中披露“信托資金管理、運用、處分和收益情況”、“信托資金運用重大變動說明”以及“涉及訴訟或者損害信托計劃財產、受益人利益的情形”; 第三十八條要求信托公司應當在獲知“信托財產可能遭受重大損失”、“信托資金使用方的財務狀況嚴重惡化”及“信托計劃的擔保方不能繼續提供有效的擔保”的情況后3個工作日內向受益人披露, 并自披露之日起7個工作日內向受益人書面提出信托公司采取的應對措施。實務中, 信托文件通常也會圍繞上述規定要求對受托人信息披露義務的具體內容、方式等做出進一步詳實的約定。
因此, 對融資類信托而言, 信托公司有必要結合各具體業務的實際情況及其受新冠疫情影響的程度對融資主體、擔保主體等交易對手的償債能力以及擔保物價值、還款來源等進行評估; 對于因受新冠疫情影響已經發生債務逾期的業務, 需要評估逾期對于信托財產造成的損失情況并及時采取相應救濟措施。若經評估認為可能涉及根據法律法規規定及信托文件約定應當向委托人和受益人披露的情形, 建議信托公司及時按約定的時限和形式向委托人和受益人進行披露。
(3) 謹慎履行投后管理職責
《中華人民共和國信托法》第二十五條規定: “受托人應當遵守信托文件的規定, 為受益人的最大利益處理信托事務。受托人管理信托財產, 必須恪盡職守, 履行誠實、信用、謹慎、有效管理的義務。”《信托公司管理辦法》第二十四條規定: “信托公司管理運用或者處分信托財產, 必須恪盡職守, 履行誠實、信用、謹慎、有效管理的義務, 維護受益人的最大利益。”《信托公司集合資金信托計劃管理辦法》第四條規定: “信托公司管理、運用信托計劃財產, 應當恪盡職守, 履行誠實信用、謹慎勤勉的義務, 為受益人的最大利益服務。”
根據上述規定, 在信托文件未對信托公司的受托職責范圍作出限縮性約定的情況下, 勤勉盡責地對信托財產進行投后管理似乎是受托人職責的應有之意。因此, 新冠疫情時期, 信托公司需要排查和識別哪些業務受到了新冠疫情的影響及其受影響程度; 及時記錄和反饋融資主體申請延期還本付息等申請; 持續跟蹤了解融資主體、擔保主體等交易對手的財務狀況和信用狀況、擔保物的價值狀況、各項擔保及監管措施的落實情況等; 一旦債務人發生逾期等違約情形且無法達成協商解決方案的, 應積極主動地進行催收和追索, 及時采取保全、訴訟或仲裁等權利救濟措施。在履行前述投后管理職責過程中如涉及需向投資者披露的信息的, 還應同時履行相應的信息披露義務。
2. 信托公司對外管理融資交易
如前文已提及的, 在信托融資類業務的融資交易端, 新冠疫情主要對融資主體的經營情況、盈利能力、收入狀況或者作為主要還款來源的相關物業或其他資產、擔保物等的現金流狀況、價值等方面造成不利影響, 削弱了融資主體履約能力, 進而危及信托公司信托融資類債權安全。
在上述影響下, 除各方自愿繼續履行原融資交易文件外, 信托公司可能將主要面臨以下幾種情境:
(1) 與融資主體就變更融資交易文件達成一致
如融資主體確因受新冠疫情影響在繼續履行融資交易文件上存在暫時困難而向信托公司申請變更相關融資交易要素, 而信托公司決定同意其申請的, 可與融資主體協商變更融資交易文件。該等情形下信托公司需要注意:
a) 如變更涉及需按照信托文件的約定取得信托委托人/受益人同意的, 信托公司應事先取得該等同意。
b) 如變更涉及延長融資期限、變更償債計劃、調整資金歸集或沉淀要求、調整用款項目/抵押項目建設或銷售進度考核節點(房地產融資類信托中較為常見)等內容的, 在與融資主體達成融資合同補充協議的同時, 建議取得擔保主體(如有)關于知悉該等變更事項并同意繼續承擔擔保責任的同意函。
c) 如變更涉及延長融資期限或主債權金額等內容, 涉及已辦理擔保登記的登記事項發生變化的, 建議要求相關當事方配合及時辦妥擔保登記變更。
d) 就變更原融資交易文件取得融資主體、擔保主體等交易對手的內部決策和外部批準文件(如需)。
e) 對于部分特殊類型的信托融資業務如政信類信托融資業務, 如債務人的還款來源依賴財政支出, 而變更涉及延長融資期限、償債計劃調整、融資總成本提高等事項的, 還需注意考慮原交易結構下業經批準的財政預算與規劃能否與變更后的融資本息償還安排相匹配, 以免造成后續還款來源落空。
(2) 未能與融資主體就變更融資交易文件達成一致, 融資主體以“不可抗力”為由主張免于承擔逾期還款責任或以“情勢變更”為由單方要求變更或解除融資交易文件
a) 融資主體能否以新冠疫情構成“不可抗力”為由主張免于承擔逾期還款責任
關于新冠疫情本身是否屬于“不可抗力”的問題, 已有諸多同行從法律角度作了分析與解讀, 目前普遍觀點承認由于新冠疫情符合“不能預見、不能避免、不能克服”的特征, 可以被認定為“不可抗力”。但新冠疫情作為一項客觀事實構成不可抗力, 并不當然與合同當事人可以新冠疫情構成不可抗力為由免于承擔責任劃上等號。從《中華人民共和國民法總則》第一百八十條[1]和《中華人民共和國合同法》第一百一十七條[2]等法律規定以及近期部分地方人民法院發布的有關疫情防控期間案件審理的指導意見、問答內容來看, 除認定存在新冠疫情這一不可抗力外, 因新冠疫情發生而免責這一結論的成立還需綜合考慮疫情對于合同履行的影響程度、各方當事人的過錯等因素, 并非一概而論。
信托融資類業務的融資交易關系以金錢給付為主要的債務內容。盡管個案中新冠疫情可能間接削弱了債務人的履約能力, 但通常不會直接對債務人履行金錢給付義務這一行為造成客觀障礙, 新冠疫情與債務人無法按期足額還本付息之間的因果關系較弱。這一觀點在近期浙江省高級人民法院民事審判第二庭《關于審理涉新冠肺炎疫情相關商事糾紛的若干問題解答》以及上海市高級人民法院《關于涉新冠肺炎疫情案件法律適用問題的系列問答》中均有所體現。[3]
b) 融資主體能否以新冠疫情構成“情勢變更”為由單方要求變更或解除融資交易文件
“情勢變更”原則在我國法制體系下目前主要通過《最高人民法院關于適用<中華人民共和國合同法>若干問題的解釋(二)》第二十六條確立, 該條規定: “合同成立以后客觀情況發生了當事人在訂立合同時無法預見的、非不可抗力造成的不屬于商業風險的重大變化, 繼續履行合同對于一方當事人明顯不公平或者不能實現合同目的, 當事人請求人民法院變更或者解除合同的, 人民法院應當根據公平原則, 并結合案件的實際情況確定是否變更或者解除。”更早些時候, 2003年“非典”疫情期間, 在《最高人民法院在防治傳染性非典型性肺炎期間依法做好人民法院相關審判、執行工作的通知》(法[2003]72號, 現已失效)中, 最高人民法院也曾提出過類似的處理原則, 即“由于‘非典’疫情原因, 按原合同履行對一方當事人的權益有重大影響的合同糾紛案件, 可以根據具體情況, 適用公平原則處理。”
結合前述分析, 雖然融資主體以“不可抗力”為由免除逾期還款責任在信托融資類業務中成立的可能性不大, 但在某些特定情形下, 如融資主體確因新冠疫情喪失收入來源或陷入財務困境或因感染疫情陷入昏迷、被隔離等導致其繼續履行合同有違公平的, 或者原訂立融資交易文件時融資主體以期實現的目的因新冠疫情及相關疫情管控措施的限制而落空時, 不排除人民法院基于“情勢變更”、“公平”原則支持變更或解除融資交易文件的可能。
需注意的是, 司法實踐中, 有關“情勢變更”原則的適用程序較為嚴格, [4]人民法院具體適用“情勢變更”原則時往往較為慎重, 最終融資主體有關“情勢變更”的主張能否得到人民法院支持仍須視個案情況而定。
綜上, 筆者認為, 考慮到信托融資類業務的融資交易關系以金錢給付為主債務內容, 融資主體以“不可抗力”為由主張免于承擔逾期還款責任而被人民法院支持的可能性較小; 而對于部分受疫情影響較大而還款能力暫時減弱的融資主體或者受疫情影響合同目的落空的, 如融資主體基于“情勢變更”原則提出變更或解除融資交易文件的, 其訴求具有一定的合理性。
對此, 建議信托公司在應對融資主體不同主張時, 首先, 結合已簽訂的融資交易文件對于“不可抗力”、“情勢變更”等內容(如有)的約定并參照法律、司法實踐關于“不可抗力”、“情勢變更”的適用原則, 要求融資主體提供其受疫情影響的證明材料。其次, 梳理疫情發生時間與受影響融資交易文件的簽訂時間、受影響債務的履行期限截止日的先后順序, 考慮地區、影響程度、資金用途等因素, 在審查融資主體提供的其受疫情影響的證明材料的真實性的基礎上, 評估融資主體受疫情影響與其無法履行融資交易文件之間的因果關系。最后, 如經評估認為融資主體的訴求具備合理性的, 從防止糾紛、化解風險、避免損失進一步擴大的角度, 可以考慮與融資主體達成替代解決方案、予以適當的寬限, 同時做好與信托投資者的溝通解釋工作并在信托關系內部取得其他信托當事人必要的同意; 如經評估認為融資主體的訴求明顯不合理的, 建議與融資主體友好協商解決, 同時注意協商溝通內容的檔案整理與保存。
(3) 未能與融資主體就變更融資交易文件達成一致, 信托公司認為已危及融資債權安全或已觸發違約, 宣布融資提前到期
新冠疫情爆發以來, 除監管層面多次發文強調不得“盲目抽貸、斷貸、壓貸”外, 目前已有廣東、上海、江蘇等多地高級人民法院以正式或非正式的方式發布相關通告、意見[5]并不約而同地指出: 為緩解融資難題、防控金融風險, 對于因企業(尤其是中小微企業)受疫情影響較大引發的金融借款糾紛, 人民法院將依法審慎審查金融機構提出的借款提前到期、單方解除合同等主張, 促進金融機構以展期續貸、分期還款協議等方式協商解決糾紛。
由此可見, 對于確實因受疫情影響而暫時陷入經營困境或財務狀況惡化進而無法按時償還融資本息的企業, 或者是因感染疫情或被采取強制隔離措施而喪失收入來源等導致其暫時無力償還融資本息的自然人, 如信托公司擬強制宣告融資提前到期的, 在當前特定的監管政策與司法環境下, 可能面臨最終無法得到人民法院支持或者被人民法院引導通過達成替代調解方案的方式解決的風險。針對此類情形, 建議信托公司審慎決策, 積極與融資主體協商解決方案, 以免訟累。
結語
新冠疫情對目前存量信托融資類業務帶來的影響是不可忽視的, 信托公司應當結合業務實際情況積極應對風險, 履行社會責任。當然, 新冠疫情也不是任何人假以公平之名惡意違約、毀約的借口, 各方當事人仍堅持誠實信用原則善意履行合同, 以實現共贏, 共克時艱。
[1]《中華人民共和國民法總則》第一百八十條: “因不可抗力不能履行民事義務的, 不承擔民事責任。法律另有規定的, 依照其規定。不可抗力是指不能預見、不能避免且不能克服的客觀情況。”
[2]《中華人民共和國合同法》第一百一十七條: “因不可抗力不能履行合同的, 根據不可抗力的影響, 部分或者全部免除責任, 但法律另有規定的除外。當事人遲延履行后發生不可抗力的, 不能免除責任。本法所稱不可抗力, 是指不能預見、不能避免并不能克服的客觀情況。”
[3]浙江省高級人民法院民事審判第二庭《關于審理涉新冠肺炎疫情相關商事糾紛的若干問題解答》提及: “金錢債務的遲延履行除對方當事人同意外, 一般不得因不可抗力而免除責任。債務人主張因新冠肺炎疫情免除因遲延付款產生的利息及其他經濟損失賠償責任的, 一般不予支持。”上海市高級人民法院《關于涉新冠肺炎疫情案件法律適用問題的系列問答》提及: “對于金融借款合同或信用卡等以金錢給付為內容的合同, 特別是在電子支付廣泛使用的背景下, 疫情通常并不屬于因客觀原因導致合同無法履行的障礙, 故在該類金融案件中一般不宜以疫情屬不可抗力為由免責或減輕責任。如借款人確因疫情住院治療等客觀情況致其無法及時歸還欠款, 構成不可抗力的, 可按《中華人民共和國合同法》第一百一十七條、第一百一十八條規定處理, 但應在相關情況解除后的合理期限內及時履行還款義務。如疫情確對個人或企業收入造成較大影響的, 法院可在相關案件中組織當事人協商, 促進金融機構按照金融監管機構關于疫情防控的相關要求, 適度調整信貸還款安排, 合理延后還款期限, 盡量避免貸款加速到期或提前解除合同等“抽貸”、“斷貸”行為, 有效防范金融市場風險。”
[4]根據《關于正確適用〈中華人民共和國合同法〉若干問題的解釋(二)服務黨和國家工作大局的通知》(法[2009]165號)第二條的規定, 要嚴格適用《最高人民法院關于適用<中華人民共和國合同法>若干問題的解釋(二)》第二十六條(即“情勢變更”原則)。如果根據案件的特殊情況, 確需在個案中適用的, 應當由高級人民法院審核。必要時應報請最高人民法院審核。
[5]例如廣東省高級人民法院《關于依法審理新冠肺炎疫情防控期間民事、行政訴訟案件的通告》和《關于依法保障受疫情影響企業復工復產的意見》、上海市高級人民法院《關于充分發揮審判職能作用為依法防控疫情提供司法服務和保障的指導意見》、江蘇省高級人民法院《關于為依法防控疫情和促進經濟社會發展提供司法服務保障的指導意見》。
注:文章為作者獨立觀點,不代表資產界立場。
題圖來自 Pexels,基于 CC0 協議
本文由“為睿資產”投稿資產界,并經資產界編輯發布。版權歸原作者所有,未經授權,請勿轉載,謝謝!

為睿資產 











