鐺煮山川,粟藏世界,有明月清風知此音。呵呵笑,笑釀成白酒,散盡黃金。
作者:rating狗
引子
房地產行業步入暗夜,隨著恒大、正榮、龍光發布投資者適當性管理安排,限制散戶購入后紛紛出現展期等信用事件,是否不讓散戶買可以看作一個發生信用事件的前置信號呢?
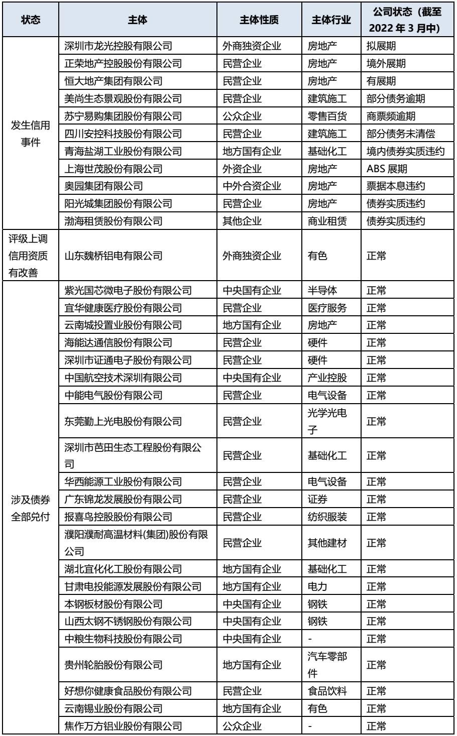
總體來看,公告后主體層面出現展期或者實質違約情況的有11個(恒大、陽光城、奧園、世茂、正榮、龍光、蘇寧、渤海租賃、美尚生態、安控科技和青海鹽湖),主體數量占比20%,涉及債券48只,債券數量占比39.7%。
分行業、主體性質和公告原因來看,分別可以得出如下三個結論:
02 分主體性質來看,民企向散戶“關門”后,主體層面出現信用事件概覽更高,涉及的主體數量占比37%,債券數量占比58.8%。
綜上,投資者適當性管理安排公告的發布情況也許可以作為一個信號參考。
總體來看,公告后主體層面出現展期或者實質違約情況的有11個,主體數量占比20%,涉及債券48只,債券數量占比39.7%;主體YY評級在公告后下調涉及的主體數量26個,主體數量占比47.3%。公告后,也有部分主體信用資質變好的情況,主體YY評級在公告后上調主要涉及山東魏橋,隨著行業周期修復,信用資質有明顯改善,主體數量占比1.8%。
除如上主體層面出現信用事件的,目前主體狀態正常的,并在公告后涉及債券全部兌付完畢的主體有24個,數量占比43.6%,包括紫光國微、宜華健康、云南城投、海能達、證通電子、中國航空技術、中能電氣、東莞勤上、芭田生態、華西能源、錦龍發展、報喜鳥、濮陽濮耐、湖北宜化、甘肅電投、本鋼板材、山西太鋼、中糧生物、貴州輪胎、好想你、云南錫業、焦作萬方、美特斯邦威服飾、湖南鋼鐵。
公告后涉及債券有仍未到期并目前處在正常狀態的主體19個,主體數量占比34.6%,包括融創、融信、廣西交投、四川機場、四川交投、廣州城發投資基金、鞍山鋼鐵、深圳航空、大悅城、北京東方園林、合力泰科技、三聚環保、神州高鐵、棕櫚生態、山東中銳、陽普醫療、翰宇藥業、廣西投資集團、冀東水泥。
1.1 分行業概覽:

按時間線來看,2021年下半年以來公告集中量較大,涉及主體數量8個。房地產行業曾公告向散戶“關門”主體按公告時間線分別為云南城投、大悅城、恒大、陽光城、奧園、世茂、正榮、融信、龍光、融創,公告后截至目前主體層面出現信用事件涉及的主體數量有6個,主體數量占比60%,分別為恒大、陽光城、奧園、世茂、正榮、龍光,涉及債券數量30個,債券數量占比66.7%。
1.2 分主體性質概覽:

具體來看,民企共涉及主體27個、涉及債券80只,公告后截至目前主體層面出現信用事件涉及的主體數量有10個,主體數量占比37%,民營地產公司占了6個,另外還包括蘇寧、渤海租賃、美尚生態和安控科技,涉及債券數量47個,民企中占比58.8%。
1.3 分公告原因概覽:

具體來看,由于財報虧損導致對散戶“關門”的,公告后截至目前主體層面出現信用事件涉及的主體數量有4個,主體數量占比10%,包括美尚生態、蘇寧易購、四川安控科技、青海鹽湖,涉及債券數量11個,債券數量占比16.9%;而其他原因導致對散戶“關門”的,公告后截至目前主體層面出現信用事件涉及的主體數量有7個,主體數量占比46.7%,包括龍光、正榮、世茂、奧園、陽光城、恒大、渤海租賃,涉及債券數量37個,在該類中占比64.9%。


注:文章為作者獨立觀點,不代表資產界立場。
題圖來自 Pexels,基于 CC0 協議
本文由“YY評級”投稿資產界,并經資產界編輯發布。版權歸原作者所有,未經授權,請勿轉載,謝謝!
原標題: YY | 不讓散戶買意味著違約嗎?

YY評級 











